This document outlines what you need to know before creating tickets or creating pull requests.
- Issues, Tickets, however you may call them
- How to file a bug report
- Setting up a development environment
- Pull requests
- What do the branches mean?
- How OctoPrint is versioned
- History
- Footnotes
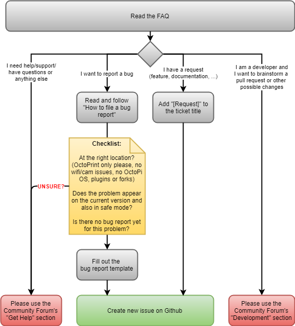
Please read the following instructions fully and follow them. You can help the project tremendously this way: not only do you help the maintainers to address problems in a timely manner but also keep it possible for them to fix bugs, add new and improve on existing functionality instead of doing nothing but ticket management.
- Read the FAQ
- If you want to report a bug, read "How to file a bug report" below and use the provided template. You do not need to do anything else with your ticket.
- If you want to post a feature request or a documentation request, add
[Request]to your issue's title (e.g.[Request] Awesome new feature). A question on how to run/change/setup something is not what qualifies as a request here, use the community forum at community.octoprint.org for such support issues. - If you are a developer that wants to brainstorm a pull request or possible changes to the plugin system, please get in touch on the community forum at community.octoprint.org.
- If you need support, have a question or some other reason that doesn't fit any of the above categories, the issue tracker is not the right place. Consult the community forum at community.octoprint.org instead.
No matter what kind of ticket you create, never mix two or more "ticket reasons" into one ticket: One ticket per bug, request, brainstorming thread please.
👉 Note
A bot is in place that monitors new tickets, automatically categorizes them and checks new bug reports for usage of the provided template. That bot will only bother you if you open a ticket that appears to be a bug (no
[Request]in the title) without the complete template, and it will do that only to ensure that all information needed to solve the issue is available for the maintainers to directly start tackling that problem.
If you encounter an issue with OctoPrint, you are welcome to submit a bug report.
Before you do that for the first time though please take a moment to read the following section completely and also follow the instructions in the "new issue" form. Thank you! :)
-
Make sure you are at the right location. This is the bug tracker of the official version of OctoPrint, which is the 3D print server and corresponding web interface itself.
OctoPrint doesn't manage your network connection or your webcam nor can it fix your printer not getting detected as a serial interface - if you have any kinds of problems with that, get in touch on the community forum.
This is not the bug tracker of OctoPi, which is the preconfigured Raspberry Pi image including OctoPrint among other things - that one can be found here. If you have any kind of specific issue with how the OctoPi system is setup, go there please.
This is also not the bug tracker of any OctoPrint Plugins you might have installed. Report any issues with those in their corresponding bug tracker (probably linked to from the plugin's homepage).
Finally, this is also not the right bug tracker if you are running a forked version of OctoPrint. Seek help for such unofficial versions from the people maintaining them instead.
-
Please make sure to test out the current version of OctoPrint to see whether the problem you are encountering still exists, and test without any third-party plugins enabled to make sure it's not a misbehaving plugin causing the issue at hand. For that please restart OctoPrint in safe mode, either by selecting "Restart OctoPrint in safe mode" from the "System" menu, or by starting OctoPrint from the command line with
octoprint serve --safe. Then try to reproduce your issue. Find out more about safe mode in the docs.You might also want to try the current development version of OctoPrint (if you aren't already). Refer to the FAQ for information on how to do this.
-
The problem still exists? Then please look through the existing tickets (use the search) to check if there already exists a report of the issue you are encountering. Sorting through duplicates of the same issue sometimes causes more work than fixing it. Take the time to filter through possible duplicates and be really sure that your problem definitely is a new one. Try more than one search query (e.g. do not only search for "timelapse" if you happen to run into an issue with your webcam, also search for "recording" etc). Do not only read the subject lines of tickets that look like they might be related, but also read the ticket itself!
Very important: Please make absolutely sure that if you find a bug that looks like it is the same as your's, it actually behaves the same as your's. E.g. if someone gives steps to reproduce his bug that looks like your's, reproduce the bug like that if possible, and only add a "me too" if you actually can reproduce the same issue. Also provide all information as described below and whatever was additionally requested over the course of the ticket even if you "only" add to an existing ticket. The more information available regarding a bug, the higher the chances of reproducing and solving it. But "me too" on an actually unrelated ticket makes it more difficult due to on top of having to figure out the original problem there's now also a red herring interfering - so please be very diligent here!
If in doubt about any of the above - get in touch on the community forum instead of opening a ticket here. If you are actually running into a bug, we'll figure it out together there.
First of all make sure your use a descriptive title. "It doesn't work" and similar unspecific complaints are NOT descriptive titles.
Always use the following template, even if only adding a "me too" to an existing ticket:
<!--
READ THE FOLLOWING FIRST:
If not already done, please read the the Contribution Guidelines that
are linked to the right under "Helpful resources" > "Contributing".
Also read the FAQ: https://faq.octoprint.org
This is a bug and feature tracker, please only use it to report bugs
or request features within OctoPrint (not OctoPi, not any OctoPrint
plugins and not unofficial OctoPrint versions).
Do not seek support here ("I need help with ...", "I have a
question ..."), that belongs on the community forum at
community.octoprint.org, NOT here.
Mark requests with a "[Request]" prefix in the title please. For bug
reports fully fill out the bug reporting template (if you don't know
where to find some information - it's all described in the Contribution
Guidelines linked up there in the big yellow box).
When reporting a bug do NOT delete ANY lines from the template.
Make sure any bug you want to report is still present with the CURRENT
OctoPrint version and that it does not vanish when you start OctoPrint
in safe mode - how to do that is also explained in the Contribution
Guidelines linked up there in the big yellow box.
Thank you!
-->
#### What were you doing?
<!--
Please be as specific as possible here. The maintainers will need to
reproduce your issue in order to fix it and that is not possible if they
don't know what you did to get it to happen in the first place.
Ideally provide exact steps to follow in order to reproduce your problem:
-->
1. ...
2. ...
3. ...
<!--
If you encountered a problem with specific files of any sorts, make sure
to also include a link to a file with which to reproduce the problem.
-->
#### What did you expect to happen?
#### What happened instead?
#### Did the same happen when running OctoPrint in safe mode?
<!--
Test if you can reproduce your problem in safe mode. You can find information
on how to enable safe mode in the Contribution Guidelines.
If you can't reproduce in safe mode, this is a bug with one of your
installed third party plugins. Don't open a ticket here!
If you can't test this in safe mode, state why.
-->
#### Version of OctoPrint
<!--
Can be found in the lower left corner of the web interface. ALWAYS INCLUDE.
-->
#### Operating System running OctoPrint
<!--
OctoPi, Linux, Windows, MacOS, something else? With version please.
OctoPi's version can be found in /etc/octopi_version or in the lower left
corner of the web interface.
-->
#### Printer model & used firmware incl. version
<!--
If applicable, always include if unsure.
-->
#### Browser and version of browser, operating system running browser
<!--
If applicable, always include if unsure.
-->
#### Link to octoprint.log
<!--
On gist.github.com or pastebin.com. ALWAYS INCLUDE and never truncate.
The Contribution Guidelines tell you where to find that.
-->
#### Link to contents of terminal tab or serial.log
<!--
On gist.github.com or pastebin.com. If applicable, always include if unsure or
reporting communication issues. Never truncate.
serial.log is usually not written due to performance reasons and must be
enabled explicitly. Provide at the very least the FULL contents of your
terminal tab at the time of the bug occurrence, even if you do not have
a serial.log (which the Contribution Guidelines tell you where to find).
-->
#### Link to contents of Javascript console in the browser
<!--
On gist.github.com or pastebin.com or alternatively a screenshot. If applicable -
always include if unsure or reporting UI issues.
The Contribution Guidelines tell you where to find that.
-->
#### Screenshot(s)/video(s) showing the problem:
<!--
If applicable. Always include if unsure or reporting UI issues.
-->
I have read the FAQ.
Copy-paste this template completely (or use the version that gets pre-filled into the "new issue" form). Do not skip any lines or the bot will complain! Provide all requested information or your ticket will be closed.
Please refer to this FAQ entry.
Please refer to this FAQ entry.
See How to open the Javascript Console in different browsers
See the corresponding chapter in the documentation. This also includes information on how to run the test suite and how to build the documentation, the bundled virtual printer plugin and OctoPrint's versioning and branching strategy.
-
If you want to add a new feature to OctoPrint, please always first consider if it wouldn't be better suited for a plugin. As a general rule of thumb, any feature that is only of interest to a small sub group should be moved into a plugin. If the current plugin system doesn't allow you to implement your feature as a plugin, please get in touch on the forums to get the discussion going on how best to solve this in OctoPrint's plugin system - maybe that's the actual PR you have been waiting for to contribute :)
-
If you plan to make any large or otherwise disruptive changes to the code or appearance, please get in touch on the forums first so that we can determine if it's a good time for your specific pull request. It might be that we're currently in the process of making heavy changes to the code locations you'd target as well, or your approach doesn't fit the general "project vision", and that would just cause unnecessary work and frustration for everyone or possibly get the PR rejected.
-
Create your pull request from a custom branch on your end (e.g.
improve/myNewFeature)[1]. -
Create your pull request only against the
maintenanceordevelbranch:- if it's a bug fix for a bug in the current stable version, an improvement of existing functionality or a
small backwards compatible new feature (e.g. a new hook, a new config flag, ...):
maintenancebranch - if it's a bigger backwards compatible new feature: please get in touch first to avoid wasting work that doesn't match the current direction of the project or implement as a plugin.
- if it's any breaking backwards incompatible change:
develbranch. In case of big changes, get in touch first.
- if it's a bug fix for a bug in the current stable version, an improvement of existing functionality or a
small backwards compatible new feature (e.g. a new hook, a new config flag, ...):
-
Create one pull request per feature/bug fix.
-
Make sure there are only relevant changes included in your PR. No changes to unrelated files, no additional files that don't belong (e.g. commits of your full virtual environment). Make sure your PR consists ideally of only one commit (use git's rebase and squash functionality).
-
Make sure you follow the current coding style. This means:
- Spaces for indenting and alignment, indentation width 4.
- English language (code, variables, comments, ...)
- Comments where necessary: Tell why the code does something like it does it, structure your code
- Following the general architecture
- If your PR needs to make changes to the Stylesheets, change the
.lessfiles from which the CSS is compiled. - Make sure you do not add dead code (e.g. commented out left-overs from experiments).
-
Ensure your changes pass the existing unit tests. PRs that break those cannot be accepted. You can run the unit tests locally (after initial development environment setup with "develop" dependencies) by running
pytestin the OctoPrint checkout folder. An automatic build workflow is also setup so that if the tests should fail, your PR will be marked accordingly.
-
Run the pre-commit check suite against your changes. You can run that (after initial development environment setup with "develop" dependencies) by running
pre-commit run --hook-stage manual --all-filesin the OctoPrint checkout folder. If you install the pre-commit hooks via
pre-commit install(which you really should!) this will even be taken care of for you prior to committing.An automatic build workflow is in place that will run these checks - if they fail your PR will be marked accordingly.
-
Test your changes thoroughly. That also means testing with usage scenarios you don't normally use. If you only test with your printer, test with the virtual printer and vice versa. State in your pull request how you tested your changes. Ideally add unit tests - OctoPrint severely lacks in that department, but we are trying to change that, so any new code already covered with a test suite helps a lot!
-
In your pull request's description, state what your pull request does, as in, what feature does it implement, what bug does it fix. The more thoroughly you explain your intent behind the PR here, the higher the chances it will get merged fast. There is a template provided below that can help you here.
-
Don't forget to add yourself to the AUTHORS file :)
Template to use for Pull Request descriptions:
#### What does this PR do and why is it necessary?
#### How was it tested? How can it be tested by the reviewer?
#### Any background context you want to provide?
#### What are the relevant tickets if any?
#### Screenshots (if appropriate)
#### Further notes
See the corresponding chapter in the documentation.
See the corresponding chapter in the documentation.
- 2015-01-23: More guidelines for creating pull requests, support/questions redirected to Mailinglist/G+ community
- 2015-01-27: Added another explicit link to the FAQ
- 2015-07-07: Added step to add yourself to AUTHORS when creating a PR :)
- 2015-12-01: Heavily reworked to include examples, better structure and all information in one document.
- 2016-02-10: Added information about branch structure and versioning.
- 2016-02-16: Added requirement to add information from template to existing tickets as well, explained issue with "me too" red herrings.
- 2016-03-14: Some more requirements for PRs, and a PR template.
- 2016-06-08: New
prereleaseandrcbranches explained. - 2016-09-09: New
rc/*branches explained. - 2016-09-23: Some more work on "How to file a bug report" based on recent experiences
- 2017-01-25: Fixed a typo
- 2017-03-09: Allow PRs against
maintenancebranch for bugs in stable. - 2017-03-10: Reproduce bugs in safe mode to make sure they are really caused by OctoPrint itself and not a misbehaving plugin.
- 2017-03-27: Added safe mode section to ticket template.
- 2017-11-22: Added note on how to run the unit tests
- 2018-03-15: Link to new community forum and some clarifications re bug reporting
- 2018-03-29: "Where to find version numbers" is now located on the FAQ
- 2018-10-18: Allow PRs against
maintenancebranch for improvements and small new features, suggest getting in touch on the forum for larger changes - 2020-08-10: Update versioning scheme and PR instructions
- 2020-09-23: Move branch & versioning into development docs
- 2020-10-07: Introduce
pre-commit
- [1] - If you are wondering why, the problem is that anything that you add
to your PR's branch will also become part of your PR, so if you create a
PR from your version of
develchances are high you'll add changes to the PR that do not belong to the PR.
