This document outlines what you need to know before creating tickets or creating pull requests.
- Issues, Tickets, however you may call them
- How to file a bug report
- Pull requests
- What do the branches mean?
- How OctoPrint is versioned
- History
- Footnotes
Please read the following short instructions fully and follow them. You can help the project tremendously this way: not only do you help the maintainers to address problems in a timely manner but also keep it possible for them to fix bugs, add new and improve on existing functionality instead of doing nothing but ticket management.
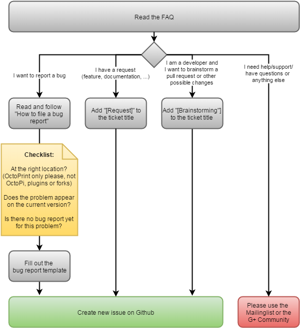
- Read the FAQ
- If you want to report a bug, read "How to file a bug report" below and use the provided template. You do not need to do anything else with your ticket.
- If you want to post a feature request or a documentation request, add
[Request]to your issue's title (e.g.[Request] Awesome new feature). A question on how to run/change/setup something is not what qualifies as a request here, use the Mailinglist or the Google+ Community for such support issues. - If you are a developer that wants to brainstorm a pull request or possible
changes to the plugin system, add [Brainstorming] to your issue's title (e.g.
[Brainstorming] New plugin hook for doing some cool stuff). - If you need support, have a question or some other reason that doesn't fit any of the above categories, the issue tracker is not the right place. Consult the Mailinglist or the Google+ Community instead.
No matter what kind of ticket you create, never mix two or more "ticket reasons" into one ticket: One ticket per bug, request, brainstorming thread please.
Note: A bot is in place that monitors new tickets, automatically
categorizes them and checks new bug reports for usage of the provided template.
That bot will only bother you if you open a ticket that appears to be a bug (no
[Request] or [Brainstorming] in the title) without the template, and it
will do that only to ensure that all information needed to solve the issue is
available for the maintainers to directly start tackling that problem.
If you encounter an issue with OctoPrint, you are welcome to submit a bug report.
Before you do that for the first time though please take a moment to read the following section completely. Thank you! :)
-
Make sure you are at the right location. This is the Github repository of the official version of OctoPrint, which is the 3D print server and corresponding web interface itself.
This is not the Github respository of OctoPi, which is the preconfigured Raspberry Pi image including OctoPrint among other things - that one can be found here. Please note that while we do have some entries regarding OctoPi in the FAQ, any bugs should be reported in the proper bug tracker which - again - is not here.
This is also not the Github repository of any OctoPrint Plugins you might have installed. Report any issues with those in their corresponding bug tracker (probably linked to from the plugin's homepage).
Finally, this is also not the right issue tracker if you are running an forked version of OctoPrint. Seek help for such unofficial versions from the people maintaining them instead.
-
Please make sure to test out the current version of OctoPrint to see whether the problem you are encountering still exists.
If you are feeling up to it you might also want to try the current development version of OctoPrint (if you aren't already). Refer to the FAQ for information on how to do this.
-
The problem still exists? Then please look through the existing tickets (use the search) to check if there already exists a report of the issue you are encountering. Sorting through duplicates of the same issue sometimes causes more work than fixing it. Take the time to filter through possible duplicates and be really sure that your problem definitely is a new one. Try more than one search query (e.g. do not only search for "webcam" if you happen to run into an issue with your webcam, also search for "timelapse" etc).
Always use the following template (you can remove what's within [...], that's
only provided here as some additional information for you):
#### What were you doing?
[Please be as specific as possible here. The maintainers will need to reproduce
your issue in order to fix it and that is not possible if they don't know
what you did to get it to happen in the first place. If you encountered
a problem with specific files of any sorts, make sure to also include a link to a file
with which to reproduce the problem.]
#### What did you expect to happen?
#### What happened instead?
#### Branch & Commit or Version of OctoPrint
[Can be found in the lower left corner of the web interface.]
#### Printer model & used firmware incl. version
[If applicable, always include if unsure.]
#### Browser and Version of Browser, Operating System running Browser
[If applicable, always include if unsure.]
#### Link to octoprint.log
[On gist.github.com or pastebin.com. Always include and never truncate.]
#### Link to contents of terminal tab or serial.log
[On gist.github.com or pastebin.com. If applicable, always include if unsure or
reporting communication issues. Never truncate.]
#### Link to contents of Javascript console in the browser
[On gist.github.com or pastebin.com or alternatively a screenshot. If applicable -
always include if unsure or reporting UI issues.]
#### Screenshot(s) showing the problem:
[If applicable. Always include if unsure or reporting UI issues.]
I have read the FAQ.
You can find out all of them by taking a look into the lower left corner of the OctoPrint UI:
If you don't have access to the UI you can find out that information via the
command line as well. Either octoprint --version or python setup.py version
in OctoPrint's folder will tell you the version of OctoPrint you are running
(note: if it doesn't then you are running a version older than 1.1.0,
upgrade now). A git branch in your OctoPrint installation folder will mark
the branch you are on with a little *. git rev-parse HEAD will tell you the
current commit.
OctoPrint by default provides two log outputs, a third one can be enabled if more information is needed.
One is contained in the "Terminal" tab within OctoPrint's UI and is a log of the last 300 lines of communication with the printer. Please copy-paste this somewhere (disable auto scroll to make copying the contents easier) - e.g. http://pastebin.com or http://gist.github.com - and include a link in your bug report.
There is also OctoPrint's application log file or in short octoprint.log,
which is by default located at ~/.octoprint/logs/octoprint.log on Linux,
%APPDATA%\OctoPrint\logs\octoprint.log on Windows and
~/Library/Application Support/OctoPrint/logs/octoprint.log on MacOS. Please
copy-paste this to pastebin or gist as well and include a link in your bug
report.
It might happen that you are asked to provide a more thorough log of the
communication with the printer if you haven't already done so, the serial.log.
This is not written by default due to performance reasons, but you can enable
it in the settings dialog. After enabling that log, please reproduce the problem
again (connect to the printer, do whatever triggers it), then copy-paste
~/.octoprint/logs/serial.log (Windows: %APPDATA%\OctoPrint\logs\serial.log,
MacOS: ~/Library/Application Support/OctoPrint/logs/serial.log) to pastebin
or gist and include the link in the bug report.
You might also be asked to provide a log with an increased log level. You can find information on how to do just that in the docs.
See How to open the Javascript Console in different browsers
-
If you want to add a new feature to OctoPrint, please always first consider if it wouldn't be better suited for a plugin. As a general rule of thumb, any feature that is only of interest to a small sub group should be moved into a plugin. If the current plugin system doesn't allow you to implement your feature as a plugin, create a "Brainstorming" ticket to get the discussion going on how best to solve this in OctoPrint's plugin system - maybe that's the actual PR you have been waiting for to contribute :)
-
If you plan to make any large changes to the code or appearance, please open a "Brainstorming" ticket first so that we can determine if it's a good time for your specific pull request. It might be that we're currently in the process of making heavy changes to the code locations you'd target as well, or your approach doesn't fit the general "project vision", and that would just cause unnecessary work and frustration for everyone or possibly get the PR rejected.
-
Create your pull request from a custom branch on your end (e.g.
dev/myNewFeature)[1] against thedevelbranch. Create one pull request per feature/bug fix. If your PR contains an important bug fix, we will make sure to backport it to themaintenancebranch to also include it in the next release. -
Make sure you follow the current coding style. This means:
- Tabs instead of spaces in the Python files[2]
- Spaces instead of tabs in the Javascript sources
- English language (code, variables, comments, ...)
- Comments where necessary: Tell why the code does something like it does it, structure your code
- Following the general architecture
If your PR needs to make changes to the Stylesheets, change the
.lessfiles from which the CSS is compiled. -
Test your changes thoroughly. That also means testing with usage scenarios you don't normally use, e.g. if you only use access control, test without and vice versa. If you only test with your printer, test with the virtual printer and vice versa. State in your pull request how your tested your changes. Ideally add unit tests - OctoPrint severly lacks in that department, but we are trying to change that, so any new code already covered with a test suite helps a lot!
-
In your pull request's description, state what your pull request does, as in, what feature does it implement, what bug does it fix. The more thoroughly you explain your intent behind the PR here, the higher the chances it will get merged fast.
-
Important: Don't forget to add yourself to the AUTHORS file :)
There are three main branches in OctoPrint:
master: The master branch always contains the current stable release. It is only updated on new releases. Will have a version number following the schemex.y.z(e.g.1.2.9) or - if it's absolutely necessary to add a commit after release to this branch -x.y.z.post<commits since x.y.z>(e.g.1.2.9.post1).maintenance: Improvements and fixes of the current release that make up the next release go here. More or less continously updated. You can consider this a preview of the next release version. It should be very stable at all times. Anything you spot in here helps tremendously with getting a rock solid next stable release, so if you want to help out development, running themaintenancebranch and reporting back anything you find is a very good way to do that. Will usually have a version number following the schemex.y.z+1.dev.<commits since increase of z>for an OctoPrint version ofx.y.z(e.g.1.2.10.dev12).devel: Ongoing development of new features that will go into the next bigger release (MINOR version number increases) will happen on this branch. Usually kept stable, sometimes stuff can break though or lose backwards compatibility temporarily. Can be considered the "bleeding edge". All PRs should target this branch. Important improvements and fixes from PRs here are backported tomaintenanceas needed. Will usually have a version number following the schemex.y+1.0.dev<commits since increase of y>for an OctoPrint version ofx.y.z(e.g.1.3.0.dev123).
Additionally, from time to time you might see other branches pop up in the repository. Those usually have one of the following prefixes:
fix/...: Fixes under development that are to be merged into themaintenanceanddevelbranches.improve/...: Improvements under development that are to be merged into themaintenanceanddevelbranches.dev/...orfeature/...: New functionality under development that is to be merged into thedevelbranch.
There is also the gh-pages branch, which holds OctoPrint's web page, and a couple of
older development branches that are slowly being migrated or deleted.
OctoPrint follows the semantic versioning scheme of MAJOR.MINOR.PATCH.
The PATCH version number is the one increasing most often due to OctoPrint's maintenance releases. Releases that only change the patch number indicate that they contain bug fixes and small improvements of existing functionality. Example: 1.2.8 to 1.2.9.
The MINOR version number increases with releases that add a lot of new functionality and large features. Example: 1.2.x to 1.3.0.
Finally, the MAJOR version number increases if there are breaking API changes that concern any of the documented interfaces (REST API, plugin interfaces, ...). So far this hasn't happened. Example: 1.x.y to 2.0.0.
OctoPrint's version numbers are automatically generated using versioneer
and depend on the selected git branch, nearest git tag and commits. The generated version number
should always be PEP440 compatible. Unless a git tag
is used for version number determination, the version number will also contain the git hash within
the local version identifier to allow for an exact determination of the active code base
(e.g. 1.2.9.dev68+g46c7a9c). Additionally, instances with active uncommitted changes will contain
.dirty in the local version identifier.
- 2015-01-23: More guidelines for creating pull requests, support/questions redirected to Mailinglist/G+ community
- 2015-01-27: Added another explicit link to the FAQ
- 2015-07-07: Added step to add yourself to AUTHORS when creating a PR :)
- 2015-12-01: Heavily reworked to include examples, better structure and all information in one document.
- 2016-02-10: Added information about branch structure and versioning.
- [1] - If you are wondering why, the problem is that anything that you add
to your PR's branch will also become part of your PR, so if you create a
PR from your version of
develchances are high you'll add changes to the PR that do not belong to the PR. - [2] - Yes, we know that this goes against PEP-8. OctoPrint started out as
a fork of Cura and hence stuck to the coding style found therein. Changing
it now would make the history and especially
git blamecompletely unusable, so for now we'll have to deal with it (this decision might be revisited in the future).

