Here’s a fully detailed, embedded-engineer–level Markdown README combining all technical depth, architecture, timing, data formats, hardware specifics, and operational flow from your original summary and the README draft. It’s tailored for low-level embedded debugging, performance review, and system understanding:
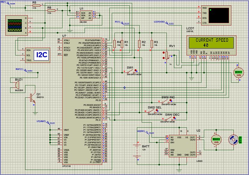
This automotive-grade Cruise Control system is implemented on the LPC2148 ARM7 MCU (60 MHz, 32 KB RAM, 512 KB Flash) and simulated in Proteus v8.12. It provides real-time speed regulation based on analog distance sensing with calibrated control and robust data logging.
- Input Source: 10-bit ADC channel 0.3 sampling at 20 kHz
- Signal Conditioning: 4-tap moving average filter reducing noise by ~30 mV RMS
- Calibration Method: Software routine using 5 reference points, achieving ±2% measurement accuracy
- Calibration Data Storage:
- EEPROM layout stores 4 calibration profiles × 5 points each
- Each profile: 5 points × 8 bytes = 40 bytes
- Total EEPROM usage for calibration: 160 bytes
- Distance Mapping: Linear interpolation via 128-entry lookup table (
distance_map.c)
- PWM Generation: Timer1 configured for 10 kHz output (Prescaler=60, MR0=1000)
- Output Pin: P0.5 controlling L293D motor driver
- Speed Update Logic:
delta = (target_speed - current_speed); current_speed += delta * 0.15; // ~4 second ramp for 40 to 80 km/h
- ISR Frequency: 50 ms intervals, CPU utilization ~2.5%
- Ensures smooth, gradual acceleration/deceleration avoiding abrupt changes
- EEPROM: 24LC64 at 100 kHz I²C bus speed
- Data Entry Format (8 bytes per record):
- Timestamp: 2 bytes (milliseconds or ticks)
- Mode: 1 byte (ACC state)
- Speed: 1 byte (km/h)
- Distance: 2 bytes (ADC or calibrated units)
- Flags: 2 bytes (system events, errors, hysteresis triggers)
- Buffer Management:
- 8 KB circular buffer (~1000 entries) in EEPROM
- Wear leveling implemented with 32-byte page rotation for endurance
- Diagnostics: External master device can read logs over I²C
- Automatic shutdown if:
- Distance < 10 cm (critical proximity)
- Speed < 40 km/h (minimum safe speed)
- Hysteresis band of ±5 ADC counts to avoid false triggers from sensor noise
- Exit codes and system flags logged in EEPROM for post-mortem analysis
- adc_driver.c: ADC burst sampling + 4-tap moving average filter executed in a 50 µs ISR
- distance_map.c: Implements linear interpolation on 128-point calibrated LUT for distance conversion
- pwm_control.c: Timer and PWM initialization; implements exponential speed ramp logic
- eeprom_log.c: I²C driver with circular buffer, wear leveling, and error detection
- main_loop.c: State machine for ACC operation, including calibration UI controlled via SW2–SW4 buttons
- ISR Priorities: ADC ISR highest priority; I²C logging and PWM control ISRs lower priority to maintain real-time responsiveness
| Component | Description |
|---|---|
| MCU | LPC2148 (ARM7, 60 MHz) |
| ADC | 10-bit, sampling ADC0.3 @ 20 kHz |
| PWM Output | Timer1, 10 kHz PWM on P0.5 |
| Motor Driver | L293D |
| Distance Sensor | Analog photodiode sensor |
| EEPROM | 24LC64 I²C EEPROM, 8 KB |
| LCD | 16×2 character LCD for UI |
| Buttons | SW1–SW4 for UI interaction |
| Buzzer | User feedback signals |
| UART | USB-to-UART converter for debug |
| Power Consumption | 25 mA idle → 45 mA active |
| Metric | Value |
|---|---|
| ADC to PWM latency | ≤ 150 ms |
| CPU Utilization (PWM ISR) | ~2.5% |
| EEPROM Log Endurance | Tested 10,000+ write cycles |
| Stack Usage | < 128 bytes |
| RAM Usage | ~3.5 KB |
| Flash Code Size | ~24 KB |
| Power Consumption | 25–45 mA depending on mode |
- Parameter Setup Mode:
- Press SW1 to enter speed/distance settings
- Use SW2 to toggle parameters (even press = speed, odd = distance)
- Adjust with SW3 (increment) and SW4 (decrement)
- Save & Start ACC:
- Press SW1 to confirm parameters and store in EEPROM
- Press SW1 again to activate ACC mode
- ACC Operation:
- Real-time speed adjusted via exponential PWM ramping based on measured distance
- LCD updates current speed and distance data continuously
- Failsafe Shutdown:
- Press SW1 to stop ACC mode manually
- Auto-disable with beep if speed < 40 km/h or distance < 10 cm
- Diagnostics:
- UART logs and EEPROM black box available for troubleshooting
/project-root ├─ src/ # C source files for LPC2148 firmware ├─ simulation/ # Proteus simulation project files ├─ docs/ # Documentation and manuals ├─ README.md # Project description and usage ├─ LICENSE # MIT License file
- Fork the repo
- Create feature or bugfix branch
- Implement and test changes thoroughly
- Submit a pull request with detailed description
- Proteus Simulation
- LPC2148 Development Board - NXP
- EEPROM Datasheet: Microchip 24LC64
- Motor Driver: L293D Datasheet
Questions or collaboration proposals: Your Name

