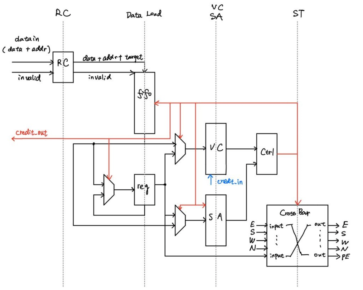
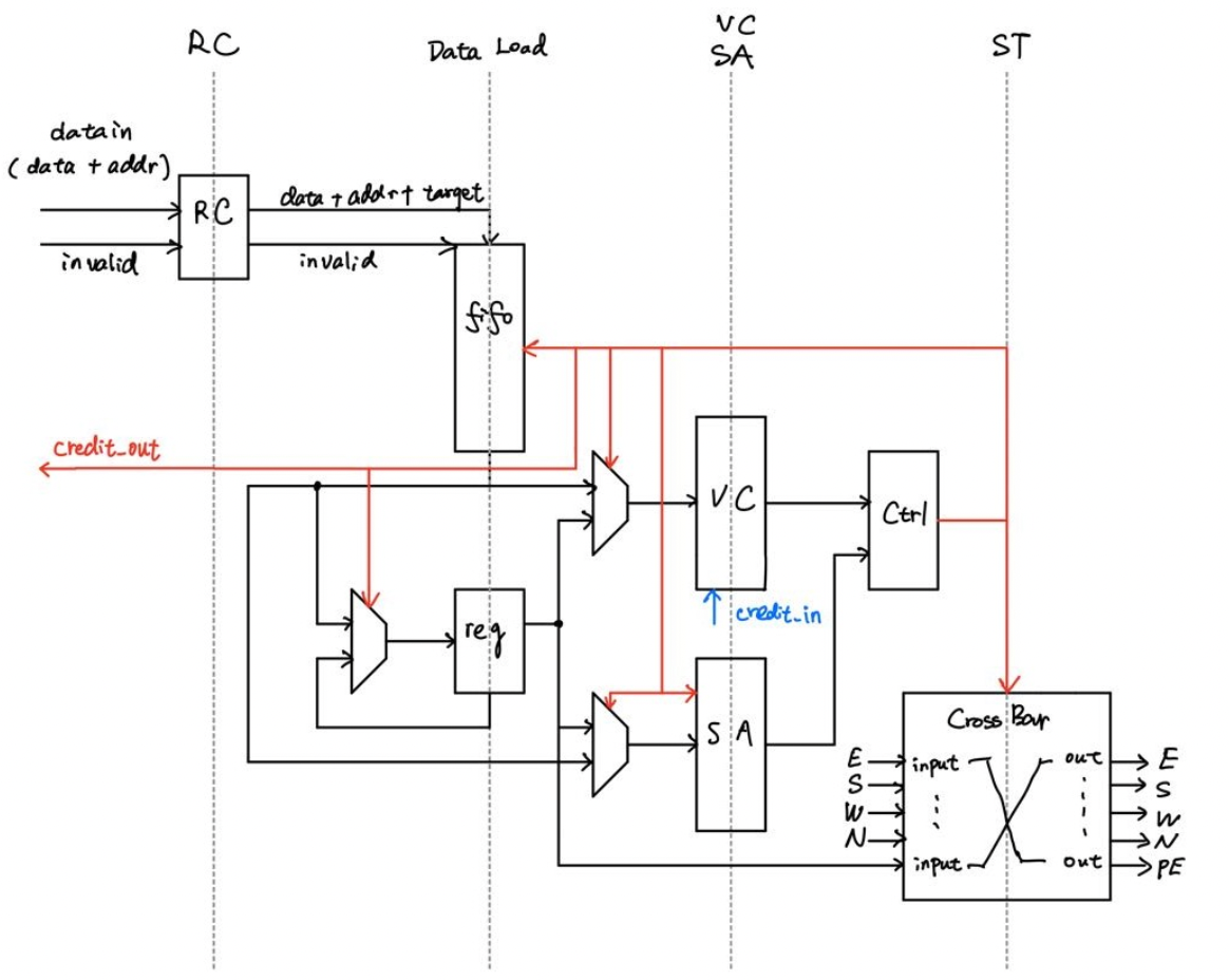
A 2D mesh Network on Chip with 5-stage pipelined router, all implemented in Verilog and run on Artix-7 FPGA with 150MHz frequency.
PE: send data and receive data to and from other PEs. Date stored in BRAM.
Ni: network interface
R: router
5 pipelined stage:
- route computation
- data transformation and store in fifo
- VC Allocation and Switch Allocation
- Switch Traversal
- Link Traversal
Route computing algorithm: negative-first algorithm (dead-lock free)
VC: credit-based control
switch channel allocation: Round-Robin and Queuing arbiter
- transport 48*30 flits in 180 cycle, transmission density is 6.7 hops/cycle
- pll frequency: 150MHz
-
High scalability and well seperate modules for testing more policies.
-
Can be applyed to multi-core computing for AI accelarating like matrix convolution, matrix multiplication used in neural networks.





