Assalamualikum wr.wb, Perkenalkan kelompok kami yang beranggotakan :
| Nama | NIM | Kelas |
|---|---|---|
| π¦ : Rizky Nugraha Herliyanto | 19104014 | SE03A |
| π¦ : Fahmi Muhammad Khairy | 19104023 | SE03A |
| π¦ : Amal Nur Faizi | 19104024 | SE03A |
| π¦ : Ananda Reza Kurniawan | 19104061 | SE03A |
1. Pilihlah sebuah kasus untuk diselesaikan menggunakan aplikasi GUI
2. Buatlah sebuah aplikasi dengan menerapkan bahasa pemrograman Python
dengan framework PyQt Sesuai dengan kasus yang dipilih pada nomor[1]
3. Lengkapi dokumen perancangan aplikasi seperti:
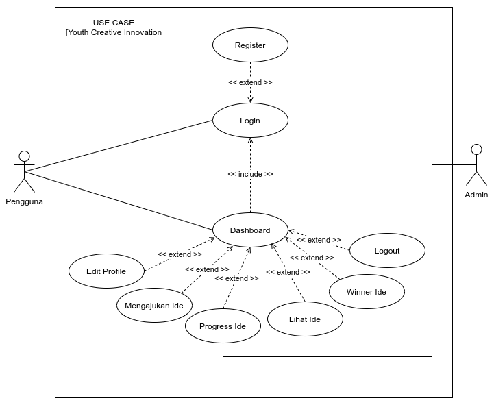
a. Use Case Diagram (Role yang tersedia pada aplikasi);
b. Desain Database;
4. Terpkan beberapa fitur pada PyQT dalam aplikasi anda seperti:
a. Kelas Kontrol (Widget) / non kontrol;
b. Form/Dialog;
c. Multimedia;
d. Terkoneksi dengan database;
5. Upload aplikasi melalui github dan berikan panduan penggunan serta
screenshot pada readme yang lengkap dan jelas.
Disini kelompok kami membuat sebuah program pengajuan ide inovasi dengan nama Youth Creative Innovation program ini menggunakan Python sebagai bahasa pemrogramannya dan PyQT sebagai frameworknya.
Pada dasarnya program ini dibuat untuk pengajuan ide-ide yang kreatif kepada orang-orang untuk mengembangkan kreativitasnya di daerah-daerah bisa berupa ide makanan oleh-oleh, wisata, ataupun kemajuan yang berdampak pada daerah maupun luar.
Powered by:
[main.py] Using Widget and Main Window
[dashboard.py] Using Widget and Dialog
MAIN FORM - Login
MAIN FORM - Register
DASHBOARD FORM - Home
DASHBOARD FORM - Profile
DASHBOARD FORM - Pengajuan Ide
DASHBOARD FORM - Progress Ide
DASHBOARD FORM - Lihat Ide
DASHBOARD FORM - Winner Ide
*Note : disini pemenang diambil dari status progressnya = "Selamat anda lolos!" sesuai dengan query
install di Windows
-
Download Python di situs resminya pilih yang windows installer
-
Tinggal ikuti perintah step-by-stepnya
-
$ python -v # jika sudah selesai ketik command berikut pada terminal kalian untuk mengecek versi dan jika bisa berarti sudah tersintall pythonnya - berikut link lengkap tutorialnya : install-Python-di-Windows
install di Arch Linux
-
Install Python lewat Pacman
-
$ sudo pacman -Sy python # ketik command berikut pada terminal kalian: -
$ python -v # jika sudah selesai ketik command berikut pada terminal kalian untuk mengecek versi dan jika bisa berarti sudah tersintall pythonnya -
masukkan password user kalian lalu ketik (y) untuk setuju dan tunggu proses download dan installna selesai secara otomatis......
-
Dan Python pun seharusnya telah terinstall di laptop/pc kalian
-
$ python -v # ketik command berikut pada terminal kalian untuk mengecek versi dan jika bisa berarti sudah tersintall
-
Untuk menginstall PyQt Buka Terminal/CMD > ketik command berikut: > $ pip install pyqt > cara tersebut menggunakan manajemen paket python yaitu "pip"
-
Untuk cara clone github: > masuk ke repo awal ini > lalu ada tombol warna hijau yang ada tulisan "code" > tekan, dan copy yang https > lalu buka terminal/CMD lalu ketikkan : git clone link-repo
-
Untuk cara downlod github: > masuk ke repo awal ini > lalu ada tombol warna hijau yang ada tulisan "code" > tekan, dan tekan lagi tulisan "Download ZIP"
-
Buka XAMPP GUI > click connect mysql dan apache > buka browser dan ketik : http://localhost/phpmyadmin/ > lalu ada tombol menu "impor" diatas dan tekan > lalu browse file .sql yg sudah didownload > dan import berhasil
-
Untuk menjalankan Buka Terminal/CMD > ketik command berikut: > $ python main.py
=====================================================================================







