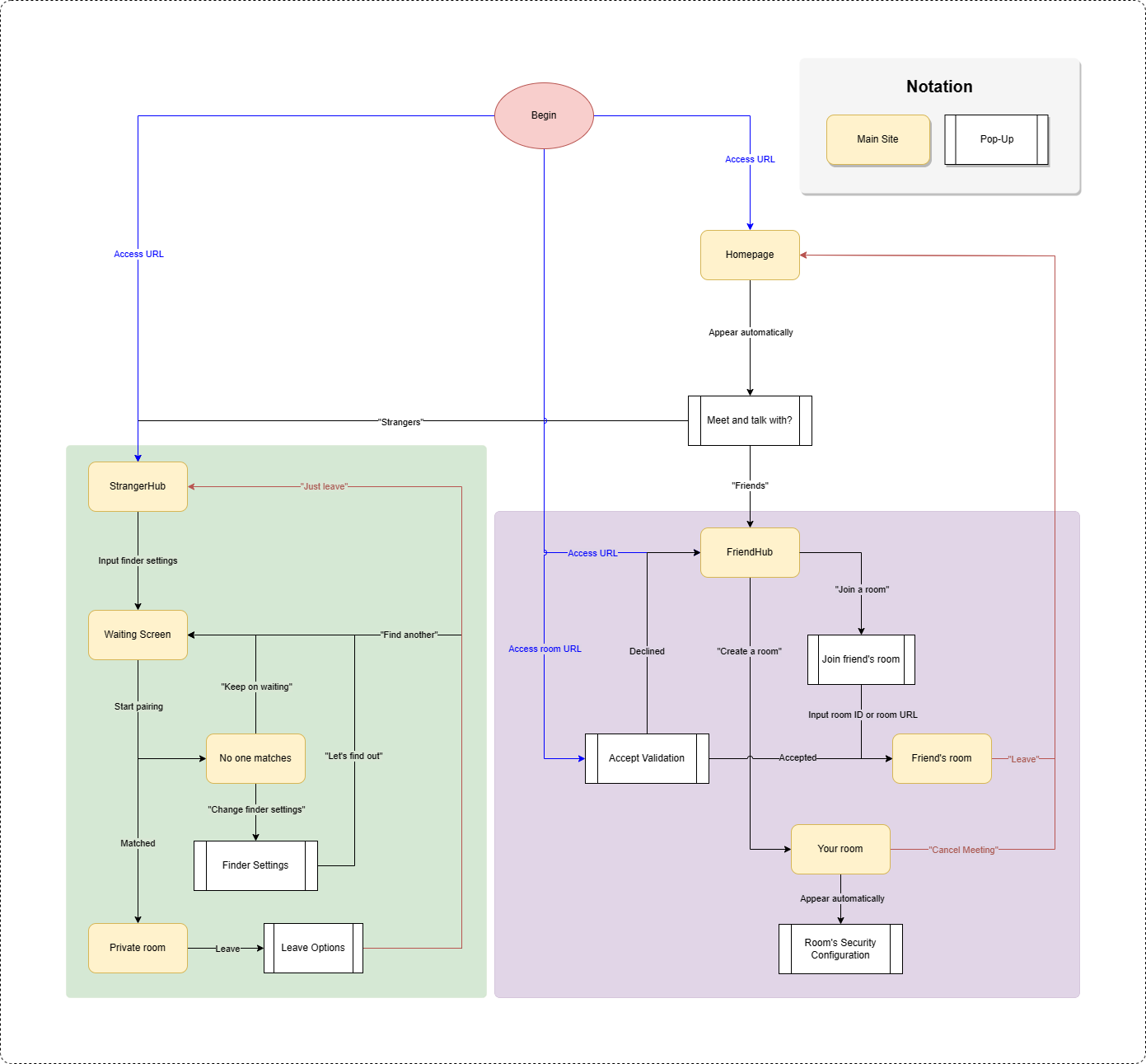
Introducing InstaTalk, the cutting-edge platform that redefines instant, anonymous connections. InstaTalk empowers you to effortlessly create or join online meeting rooms, and dive into spontaneous video calls with strangers, all without the need for any accounts. But here's the magic: InstaTalk's ingenious match-making algorithm ensures you connect with strangers who are a perfect match for your preferences. Experience the thrill of unbounded, account-free interactions with friends and strangers alike.
InstaTalk is majorly designed and developed to cater to a diverse range of individuals who seek instant, anonymous, and tailored connections in the digital realm. Our platform welcomes users from all backgrounds, providing a space for enjoyable and meaningful conversations with both friends and strangers.
Expected released date: January 31th, 2024
| NO. | NAME | RESPONSIBILITY |
|---|---|---|
| 1 | Phan Xuan Quang | Product Design, Frontend Development |
| 2 | Tran Van Thiet | Backend Development |
| 3 | Nguyen Hoang Phuc | Frontend Development |
| 4 | Din Hien Dung | DevOps |
- Maximize Convenience: Provide a platform that's effortlessly accessible and does not requires any accounts, making it easier than ever to connect with friends and strangers.
- Enhance Connections: Empower users to forge new friendships and strengthen existing ones through seamless online interactions.
- Ensure Privacy: Prioritize user anonymity and data protection to create a secure and worry-free environment for all.
- Tailored Matches: Deliver personalized connections that align with user preferences, creating meaningful conversations.
- Continuous Improvement: Keep the user experience at the forefront, regularly updating and enhancing InstaTalk for an ever-better user journey.
- Positive Community: Cultivate a friendly and engaging community where users can connect and share experiences in a supportive atmosphere.
- Social Enthusiasts: Those who are eager to expand their social circles, meet new people, and have engaging conversations.
- Digital Nomads: Individuals who value account-free convenience and the flexibility to connect with colleagues and friends instantly.
- Privacy Advocates: Users who prioritize online anonymity and data security in their interactions.
- Adventure Seekers: People looking for excitement in spontaneous interactions with strangers from around the world.
- Global Community: Anyone interested in connecting with a diverse international community to share cultures, ideas, and experiences.
- Innovators: Early adopters of new online platforms who appreciate constant feature enhancements and improvements.
- ASP.NET Core: A flexible framework for building web applications. It enables us to create dynamic web pages and manage user interactions seamlessly.
- WebRTC: The magic behind our real-time video and audio calling capabilities. It empowers users to connect instantly and have high-quality, peer-to-peer conversations directly in their web browsers.
- ChatHub: The heart of our chat functionality. It's a lightweight, real-time messaging hub built on SignalR that enables users to exchange messages and engage in dynamic conversations with friends and strangers.
- SignalR: Our chosen technology for creating real-time, responsive web applications. It allows us to push updates and messages to users instantly, ensuring a seamless and interactive user experience.
- Bootstrap 5: The front-end framework that provides the stylish and responsive look and feel of InstaTalk. It ensures that our platform is not only functional but visually appealing, enhancing the overall user experience.
