Skip to content
View pouyapd's full-sized avatar

Block or report pouyapd

Block user

Prevent this user from interacting with your repositories and sending you notifications. Learn more about blocking users.

You must be logged in to block users.

Maximum 250 characters. Please don't include any personal information such as legal names or email addresses. Markdown supported. This note will be visible to only you.
Report abuse

Contact GitHub support about this user’s behavior. Learn more about reporting abuse.

Report abuse
pouyapd/README.md

Hi, I'm Pouya πŸ‘‹

I'm an M.Sc. student in Computer Engineering (Artificial Intelligence) at the University of Genoa,
and a Research Assistant at CNR-IEIIT within the EU Horizon Europe project REXASI-PRO.

My thesis focuses on trajectory-level evaluation of neural motion prediction models
for autonomous wheelchair navigation β€” specifically, understanding when and why
pretrained neural predictors generate unstable or unsafe trajectories under varying input conditions.

I work at the intersection of model reliability analysis, interpretable evaluation frameworks,
and safety-critical autonomous systems.


πŸ”¬ Research Projects

MSc Thesis β€” University of Genoa / CNR-IEIIT / REXASI-PRO

Trajectory-level evaluation of pretrained neural wheelchair navigation models (DNN-LNA)
across a wide range of operational input conditions.

Two complementary experiments:

  • Exp1 β€” Input Sensitivity: How do initial orientation (Ο†), linear velocity (v), and angular velocity (Ο‰) affect trajectory stability? Risk maps identify command regions prone to unstable predictions.
  • Exp2 β€” Goal Difficulty: Which target positions are inherently harder for neural predictors? Goal difficulty maps reveal spatial failure patterns across the workspace.

Key findings:

  • Initial orientation Ο† is the dominant risk factor β€” failures concentrate near Β±Ο€ (robot facing away from goal)
  • Strict vs. soft success criteria reveal stability differences between models invisible to binary metrics
  • DNN-LNA-closs2 achieves 99.3% strict success; DNN-LNA-closs1 only 25.3%
  • Risk maps enable concrete run-time safety applications: command filtering, hybrid fallback planners, predictive failure monitoring

Exp1 β€” Initial Orientation vs. Final Distance to Goal

Theta vs Distance

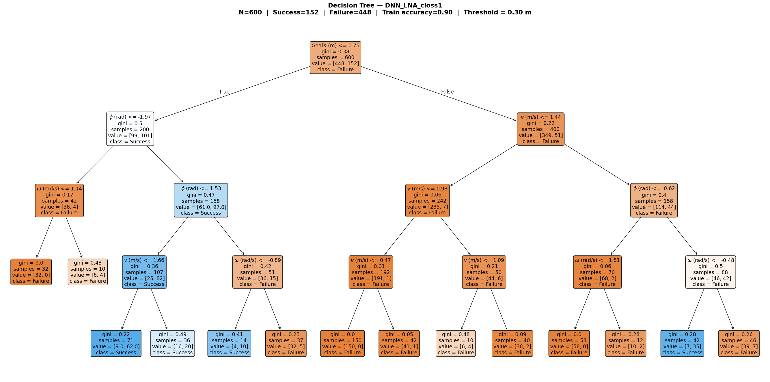
Interpretability β€” Decision Tree for Worst Model (DNN-LNA-closs1, 25.3% success)

Decision Tree closs1


Personal Project β€” Trajectory Behaviour Analysis Toolkit

A modular Python toolkit for evaluating stability and reliability of neural trajectory predictors
in assistive navigation systems. Developed independently to extend and complement the thesis analysis.

  • Trajectory risk scoring and failure-case cataloguing
  • Interpretable ML explanations via decision trees and random forests
  • Interactive Streamlit dashboard for real-time trajectory exploration
  • Optional LLM-based natural language safety report generation

SafeTraj Dashboard


πŸ”Ή SafeNav-RL

Safety-Constrained Reinforcement Learning for Assistive Robot Navigation

A natural extension of the thesis work: rather than only analysing when neural predictors fail,
this project trains RL agents with intrinsic collision-avoidance constraints from the ground up.

  • PPO with Control Barrier Function (CBF) safety layer
  • Curriculum learning across 3 progressive difficulty stages
  • Domain randomization for sim-to-real robustness
  • ROS2 node scaffold for real robot deployment

πŸ“Š Other Projects

A complete BI workflow with Python data cleaning, SQL validation, and interactive Power BI dashboard.

Superstore Dashboard


πŸ”§ Tech Stack

AI & Machine Learning
Python Β· PyTorch Β· scikit-learn Β· NumPy Β· pandas Β· OpenCV

Research Focus
Trajectory-level evaluation Β· model reliability Β· failure mode analysis Β·
interpretable ML Β· safety-critical autonomous systems Β· neural motion prediction

Reinforcement Learning
PPO Β· policy gradient methods Β· custom Gym environments Β· safety-constrained RL

Tools
Git Β· Jupyter Β· Streamlit Β· ROS2 Β· SQL Β· Power BI Β· TensorBoard


πŸ“« Contact

πŸ”— LinkedIn: https://www.linkedin.com/in/pouya-pourmand-021654325
πŸ“§ Email: pouyapd68@gmail.com

Pinned Loading

  1. SafeTraj-Prototype SafeTraj-Prototype Public

    Modular Python toolkit for trajectory behaviour analysis and risk scoring of neural motion predictors β€” REXASI-PRO Project, University of Genoa

    Python

  2. SafeTraj-Experiments SafeTraj-Experiments Public

    Trajectory-level evaluation of neural motion prediction models for autonomous wheelchair navigation β€” MSc Thesis, University of Genoa

    Python

  3. SafeNav-RL SafeNav-RL Public

    Safety-Constrained Reinforcement Learning for Assistive Robot Navigation

    Python 1

  4. superstore-analysis superstore-analysis Public

    SuperStore sales data analysis using Python, SQL, and Power BI

    Jupyter Notebook

  5. Multimodal-Kinetic-Energy Multimodal-Kinetic-Energy Public

    A real-time body movement tracking and kinetic energy analysis project using MediaPipe and Python

    Python

  6. scan scan Public

    Forked from convince-project/scan

    SCAN statistical model checker

    Rust 1