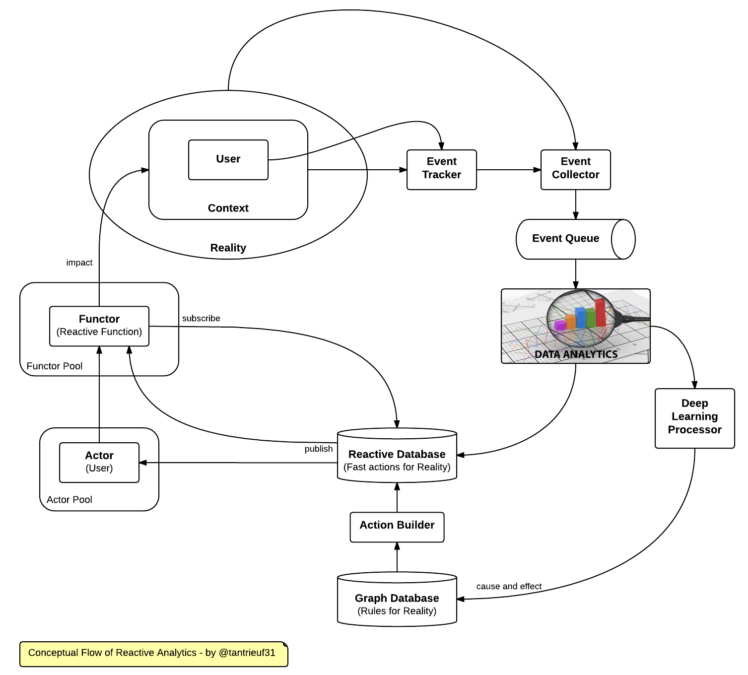
RFX, the full-stack framework for reactive real-time analytics
- Tracking event data for Internet of Things with scalability in design ( By http://netty.io and http://kafka.apache.org )
- Simple Data Pipeline Model for Stream Processing ( Inspired by Actor Model at http://akka.io and MillWheel: Fault-Tolerant Stream Processing at Internet Scale http://research.google.com/pubs/pub41378.html )
- Real-time Information Dashboard with HTML5 WebSocket( thanks to http://nvd3.org and http://startbootstrap.com/template-categories/admin-dashboard )
.png)


.png)